首页 > 新闻资讯 > 正文

汇添富国企创新基金

新闻资讯 99ANYc3cd6 2025-12-06 04:52 0 1

这是一只市场上知名度较高、规模较大的混合型基金,由汇添富基金的明星基金经理——顾耀强管理,下面我将从多个维度为您详细介绍这只基金。


基金基本信息概览

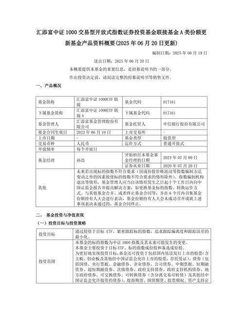
项目
基金全称 汇添富国企创新混合型证券投资基金
基金代码 A类: 501057, C类: 007905
基金公司 汇添富基金管理有限公司
基金经理 顾耀强 (自2025年1月28日至今,管理超8年)
成立日期 2025年1月28日
基金类型 混合型-偏股
业绩比较基准 沪深300指数收益率 × 80% + 中证综合债券指数收益率 × 20%
基金规模 规模巨大,通常在百亿人民币级别 (具体规模请查阅最新季报)

基金的核心特点与投资策略

鲜明的投资主题:国企创新

这是该基金最核心的特点,它的投资方向非常聚焦:

汇添富国企创新基金
(图片来源网络,侵删)
  • “国企”:主要投资于中央或地方国有企业,这意味着它投资的标的通常具备“国家队”背景,在资源、政策、行业地位上有天然优势。
  • “创新”:并非所有国企都会投资,而是聚焦于那些正在进行或具备科技创新、管理创新、商业模式创新能力的国企,基金经理希望在这些传统巨头身上挖掘出新的增长潜力。

独特的选股逻辑:寻找“皇冠上的明珠”

顾耀强经理的投资哲学可以概括为“在伟大的公司里,寻找被低估的皇冠上的明珠”。

  • 行业选择:他倾向于投资高壁垒、高ROE(净资产收益率)、现金流稳定的行业,他偏爱能够穿越经济周期的“核心资产”,主要集中在大消费、大金融、先进制造、能源等领域。
  • 选股标准
    • 护城河深:公司拥有强大的品牌、技术、成本或规模优势,竞争对手难以模仿。
    • 管理层优秀:注重管理层是否诚信、有远见、执行力强。
    • 估值合理:以合理的价格买入优秀的公司,而不是在过高时追高,他强调“价值”与“成长”的结合。
    • 国企背景:在满足上述条件的基础上,优先选择那些正在进行市场化改革、焕发新活力的国有企业。

基金经理风格:价值成长派,攻守兼备

  • 价值投资为核:他的底层逻辑是价值投资,注重公司的基本面和长期内在价值。
  • 成长性为翼:他不仅看重公司当前的价值,更看重其未来的成长空间,因此也被称为“价值成长派”。
  • 回撤控制能力突出:从历史业绩来看,该基金在市场大幅下跌时,其回撤幅度通常小于沪深300等主要指数,显示出较强的防守能力,这得益于他对估值的安全边际和组合均衡性的把控。

历史业绩与风险分析

历史业绩表现

  • 长期业绩优异:自成立以来,该基金累计收益率远超业绩比较基准和沪深300指数,为投资者创造了丰厚的回报,尤其是在2025-2025年的结构性牛市中,其抓住了核心资产和国企改革的双重机遇,表现非常亮眼。
  • 穿越牛熊:经历了2025年股灾、2025年熊市、2025年疫情冲击以及2025年的深度调整,该基金都展现出了较强的韧性,长期持有体验相对较好。

风险提示

  • 风格集中风险:由于聚焦于“国企创新”主题,其重仓股可能会集中在少数几个行业(如消费、金融、能源),当这些行业整体表现不佳时,基金净值可能会受到较大影响。
  • 市场风格风险:该基金的价值成长风格,在市场偏好小盘股、题材股的“小票行情”中,可能会阶段性跑输市场,当市场风格转向高估值、高弹性的成长股时,其相对收益可能会被压缩。
  • 规模过大风险:作为一只百亿级别的基金,其调仓换股的灵活性会受到一定限制,在市场快速变化时,可能无法像小规模基金那样迅速调整仓位,这在一定程度上可能会影响其进攻性。
  • 净值波动风险:尽管回撤控制较好,但它本质上仍是一只偏股混合型基金,其净值会随股市波动而波动,并非保本产品。

适合什么样的投资者?

基于以上分析,汇添富国企创新基金适合以下类型的投资者:

  1. 长期投资者:该基金更适合持有3年、5年甚至更长时间的投资者,以平滑市场短期波动,分享企业长期成长的红利。
  2. 看好“国运”和核心资产的投资者:如果你相信中国经济将继续发展,国有企业在关键领域将继续发挥主导作用,并希望投资一批代表中国经济实力的“核心资产”,那么这只基金是一个很好的选择。
  3. 风险偏好中等,追求稳健回报的投资者:相比纯成长型基金,该基金的回撤控制更优;相比纯债券或货币基金,它又具备更高的长期收益潜力,适合希望在“攻守兼备”中寻找平衡的投资者。
  4. 认可基金经理投资理念的投资者:如果你认同顾耀强“价值成长”的投资哲学,并信任他长期管理大型基金的能力,那么可以放心地将资金交给他。

如何选择A类和C类份额?

  • A类 (501057)前端收费,在申购时收取申购费,持有2年以上免赎回费,适合长期持有(通常建议2年以上)的投资者。
  • C类 (007905)免申购费,但按年收取销售服务费(通常在0.6%左右),持有7天以上免赎回费,适合短期持有或不确定持有期限的投资者。

简单来说:计划长期持有(>2年)选A类;不确定何时卖出,可能短期持有(<2年)选C类。

汇添富国企创新基金是一只主题鲜明、策略清晰、历史业绩优秀、由明星基金经理长期管理的标杆性产品,它通过“国企”与“创新”的结合,精准地把握了中国经济转型中的核心投资机会。

汇添富国企创新基金
(图片来源网络,侵删)

对于投资者而言,它是一个分享中国经济高质量发展和国企改革红利的优质工具,但需要注意的是,投资前应充分了解其投资风格、潜在风险,并结合自身的投资目标、风险承受能力和投资期限做出审慎决策,建议将其作为您资产配置组合的一部分,而不是全部。

汇添富国企创新基金
(图片来源网络,侵删)

#汇添富国企创新基金怎么样#汇添富国企创新基金代码#汇添富国企创新基金分红