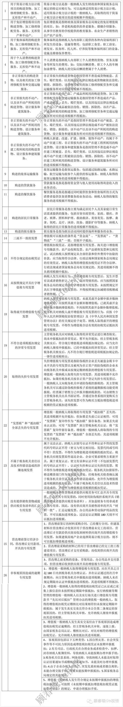
简易计税方法计税项目、免征增值税项目、集体福利或个人消费的购进货物等,非正常损失的购进货物及相关劳务和服务,
营改增中不可抵扣的进项税额情况

用于简易计税方法计税项目、免征增值税项目、集体福利或者个人消费的购进货货物、加工修理修配劳务、服务、无形资产和不动产
| 项目 |
具体情况示例 |
| 简易计税方法计税项目 |
如建筑企业采用简易计税方法的项目,其对应的材料采购等进项税额不可抵扣。 |
| 免征增值税项目 |
医疗机构提供医疗服务免征增值税,其相关的药品采购进项税额不能抵扣。 |
| 集体福利 |
企业购买的食品用于员工食堂,属于集体福利范畴,进项税额不可抵扣。 |
| 个人消费 |
企业购买的高档化妆品发放给员工个人使用,进项税额不能抵扣。 |
非正常损失的购进货物,以及相关的加工修理修配劳务和交通运输服务
| 项目 |
具体情况示例 |
| 非正常损失的购进货物 |
因管理不善导致库存商品被盗、丢失、霉烂变质,这些货物的进项税额不得抵扣。 |
| 相关的加工修理修配劳务 |
对于上述非正常损失的货物进行加工修理所发生的劳务费用,进项税额不能抵扣。 |
| 交通运输服务 |
运输上述非正常损失货物所产生的运输费用,进项税额也不可抵扣。 |
非正常损失的在产品、产成品所耗用的购进货物(不包括固定资产)、加工修理修配劳务和交通运输服务
| 项目 |
具体情况示例 |
| 非正常损失的在产品、产成品所耗用的购进货物 |
因自然灾害导致生产车间受损,在产品毁损,其所耗用的原材料等购进货物的进项税额不得抵扣(不包括固定资产)。 |
| 加工修理修配劳务 |
对受损在产品进行修复的加工修理修配劳务,进项税额不能抵扣。 |
| 交通运输服务 |
将受损产成品转运等发生的交通运输服务,进项税额不可抵扣。 |
国务院财政、税务主管部门规定的纳税人自用消费品
| 项目 |
具体情况示例 |
| 纳税人自用消费品 |
企业购买的小汽车用于总经理个人出行,属于自用消费品,进项税额不能抵扣(除另有规定用于生产经营等情况外)。 |
贷款服务
| 项目 |
具体情况示例 |
| 贷款服务 |
企业向银行贷款支付的利息,其进项税额不得抵扣。 |
餐饮服务
| 项目 |
具体情况示例 |
| 餐饮服务 |
企业招待客户发生的餐饮费用,进项税额不能抵扣。 |
居民日常服务
| 项目 |
具体情况示例 |
| 居民日常服务 |
企业为员工提供的理发服务费用,进项税额不可抵扣。 |
娱乐服务
| 项目 |
具体情况示例 |
| 娱乐服务 |
企业组织员工团建去KTV消费,相关费用的进项税额不能抵扣。 |
相关问题与解答
问题1:如果企业同时有可以抵扣和不可抵扣的项目,如何准确划分进项税额?
解答:如果能够明确区分不同项目的进项税额,应分别核算可抵扣和不可抵扣的进项税额;如果无法准确划分,按照相关规定,可能需要按比例分摊计算可抵扣的进项税额,既有用于生产经营的项目又有用于集体福利的项目,且部分进项税额难以明确归属,就需要合理确定分摊比例来计算可抵扣部分。
问题2:对于非正常损失的定义,除了上述提到的被盗、丢失、霉烂变质等情况外,还有哪些属于非正常损失?
解答:非正常损失还包括因违反法律法规造成货物或者不动产被依法没收、销毁、拆除的情形。